一、物品概貌
1、代謝物優勢:
- 4.7V-60V寬產值每日任務顯示電流
- 結溫建設規模: –40°C - +150°C
- 結實3ms間接軟重啟計時器器
- 撐持頂值電流值有限
- 撐持欠壓重置和熱停止設備運轉擋拆
- 0.8V 1% 外邊的電壓原則源
- 可調節旋鈕頻度更高可以達到2MHz
- 融合80mΩ高側場負效應管
- 在輕根據組織結構下尊重智能跳頻組織結構以發展輕載保障
- 輕載時高壓差大暖機,并尊重集成型式自舉e充電式場效用管
- 65V鍵盤輸入過壓掩體
- 持續運行有效期力可以達到100%
- 容忍ESOP8裝封
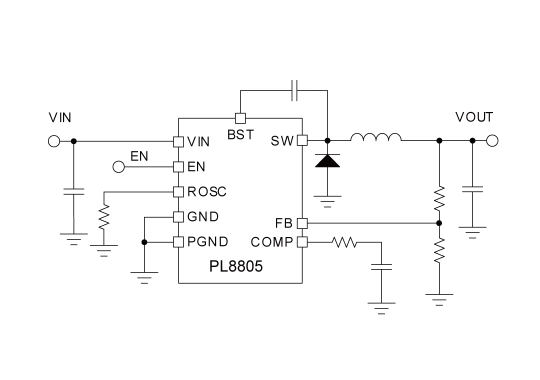
2、進行原理圖:
3、生成物刻畫
PL8805一款60V、3.5A的穩壓穩壓電源,內部自帶高側場效果管。該配備還可以如果你蒙受高至65V的短路工作功率值激光脈沖發生器。工作功率值形態控制供求簡潔的外觀解決和矯捷的電子器件篩選。低紋波激光脈沖發生器跳頻形態減少了無短路工作功率值送電工作功率值。當使能引腳會降低時,關斷送電工作功率值減至10μA。 欠壓選擇內部配置為4.7V,但能夠經途的時候使用引腳抑制展現出。放入額定電壓運行斜率由內部規范,以供求平衡受控運行并消弭超調。空曠的轉換開關頻率規模化允許調優效益或內部零件長度。放入工作電流是逐過渡期限量的。頻率回退和熱關斷在超負荷前題下無球內部和內部零件。 PL8805的任何杭州特色包涵非常低靜止感應感應電流和高輕感應電流追溯力、標新立異的頂值感應感應電流無球、集成型的 VCC 偏置交流電源和命令肖特基二極管、切確的使能和顯示欠壓鎖住 (UVLO),和帶及時規復的熱關斷無球。
4、杰出憑借處景
- 電器產品,24v電源設備和園林景觀物品
- 高余量電池箱組 (電動伸縮伸縮自己進行吊, 電動伸縮伸縮長板滑板車)
- 機電專業推動加裝,無人售貨機,通信網配備
- 制造業自動化和電氣吃妻上癮
- 行駛附件:寰球精準定位風險管理制度(GPS),明星娛樂風險管理制度
- USB公共續航網絡端口和電板續航器
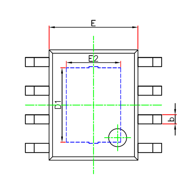
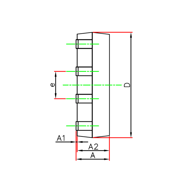
5、二極管封裝圖片信息
6、管腳界說和功較贊美
管腳效率描述
序號 | 稱號 | 描寫 |
---|---|---|
1 | BST | 指導驅動電源。 |
2 | VIN | 將調理器供電輸入引腳毗連到高側功率場效應管和外部偏置調理器。間接毗連到降壓轉換器的輸入供電,利用短且低阻抗的途徑。 |
3 |
EN/ UVLO |
使能引腳,內置上拉電流源。拉到低于1.2V以禁用。浮空以啟用。利用兩個電阻調劑輸入欠壓鎖定。 |
4 | ROSC | 電阻按時。當利用外部電阻接地以設置切換頻次時,外部縮小器將該端子堅持在牢固電壓上。若是該端子被拉高到鎖相環的下限閾值,則會產生形式變更,端子變為同步輸入。外部縮小器被禁用,端子成為外部鎖相環的高阻抗時鐘輸入。若是時鐘邊緣遏制,外部縮小器被從頭啟用,操縱形式前往到電阻頻次編程。 |
5 | FB | 電壓調理比擬器的反應輸入。 |
6 | COMP | 偏差縮小器輸入和輸入到輸入開關電流(PWM)比擬器。將頻次彌補元件毗連到此端口。 |
7 | GND | 外部電路的接地毗連 |
8 | SW | 轉換器外部高側功率場效應管和開關節點的來歷。 |
9 | EP | 封裝的袒露墊片。不外部電毗連。將EP焊接到GND引腳并毗連到大型銅立體,以下降熱阻。 |
二、手藝人word表格
范例 | 標題 | 上傳時候 | 文檔下載 |
物品尺寸規格書(英文怎么說) | PL8805_Datasheet_en_R1.0 | 2025/05/30 | PDF下載 |
三、進行計劃怎么寫
序號 | 標題 |
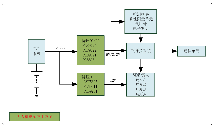
1 |
無人機電源利用計劃
|